Adenine nucleotide translocator (ANT) complex inhibits the presequence translocase TIM23, leading to stabilization of PINK1 and promotion of mitophagy in response to bioenergetics collapse. ANT...
News
Under conditions such as hypoxia or starvation, an mTORC1-lipid signalling pathway initiates mitochondrial proteolysis by YME1L, a mitochondrial inner membrane i-AAA protease. The mTORC1–LIPIN1–YME1L...
Presentations by Dr. Diane Lidke and Dr. Michael Mandell
Presentation by Michael Paffett, PhD; Technical Director at UNM Comprehensive Cancer Center
“Topics in Advanced Light Microscopy: Single Molecule Localization Microscopy”
Presentation by Nora Bizzozero, Ph.D. & Dr. Nikolaos Mellios, M.D., Ph.D.
“Role of circRNAs and RBPs in autophagy and metabolism - implications for neuropsychiatric and neurodegenerative diseases”...
Sony ID7000 Spectral Cell Analyzer
Sony’s newest spectral flow cytometer has up to7 lasers and 188 detectors. The ID7000 allows you to expand your panel design options by resolving fluorochromes...
Mechanisms that regulate metabolites and downstream energy generation are key determinants of T cell cytokine production, but the processes underlying the Th17 profile that predicts the metabolic...
Published:
| FULLTEXT 10.19.2019
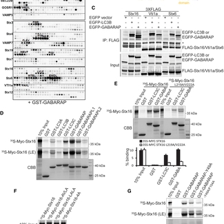
Mammalian homologs of yeast Atg8 protein (mAtg8s) are important in autophagy, but their exact mode of action remains ill-defined. Syntaxin 17 (Stx17), a SNARE with major roles in autophagy, was recently shown to bind mAtg8s. Here, we identified LC3-interacting regions (LIRs) in several SNAREs that...
Mammalian homologs of yeast Atg8 protein (mAtg8s) are important in autophagy, but their exact mode of action remains ill‐defined. Syntaxin 17 (Stx17), a SNARE with major roles in autophagy, was...
Regulatory T (Treg) cells expressing the X-chromosome-encoded transcription factor Foxp3 represent a specialized immunosuppressive lineage with a well-recognized, essential function in preventing...








